Materi Matematika Kelas 9 Kurikulum 2013 Edisi 2018
Fokus pembelajaran Matematika Kelas 9 meliputi tentang pemahaman Perpangkatan, bentuk akar, persamaan dan fungsi kuadrat, transformasi, kongruen bangun datar dan bangun ruang, serta pemahaman terkait bangun ruang sisi lengkung. Berikut ini adalah gambaran umum terkait materi-materi tersebut
BAB 1 Perpangkatan dan Bentuk Akar
Dalam bahasan ini terdapat beberapa istilah yang perlu dipahami, yaitu
- Bilangan Berpangkat, yaitu bilangan yang berfungsi untuk menyederhanakan perkalian bilangan yang sama dalam jumlah tertentu. Contoh an=a x a x a x a x ..., dengan jumlah a sebanyak n
- Bentuk Akar, yaitu sebuah bilangan yang hasilnya bukan termasuk bilangan rasional atau bilangan irasional, dan digunakan sebagai bentuk lain untuk menyatakan sebuah bilangan berpangkat
- Notasi Ilmiah, yaitu cara penulisan nomor yang mengakomodasi nilai-nilai terlalu besar atau kecil untuk dengan mudah ditulis dalam notasi desimal standar.
Setelah mempelajari Bab 1 ini diharapkan peserta didik dapat:
- Menjelaskan dan melakukan operasi bilangan berpangkat bulat dan bentuk akar, serta sifat- sifatnya.
- Menyelesaikan masalah yang berkaitan dengan sifat-sifat operasi bilangan berpangkat bulat dan bentuk akar.
Pengalaman belajar yang didapatkan para siswa pada bahasan ini adalah
- Mengidentifikasi, mendeskripsikan, menjelaskan sifat bentuk pangkat berdasarkan hasil pengamatan.
- Menyelesaikan permasalahan nyata yang berhubungan dengan perpangkatan dan bentuk akar
![]() |
| Peta Konsep Perpangkatan dan Bentuk Akar |
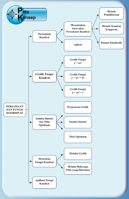
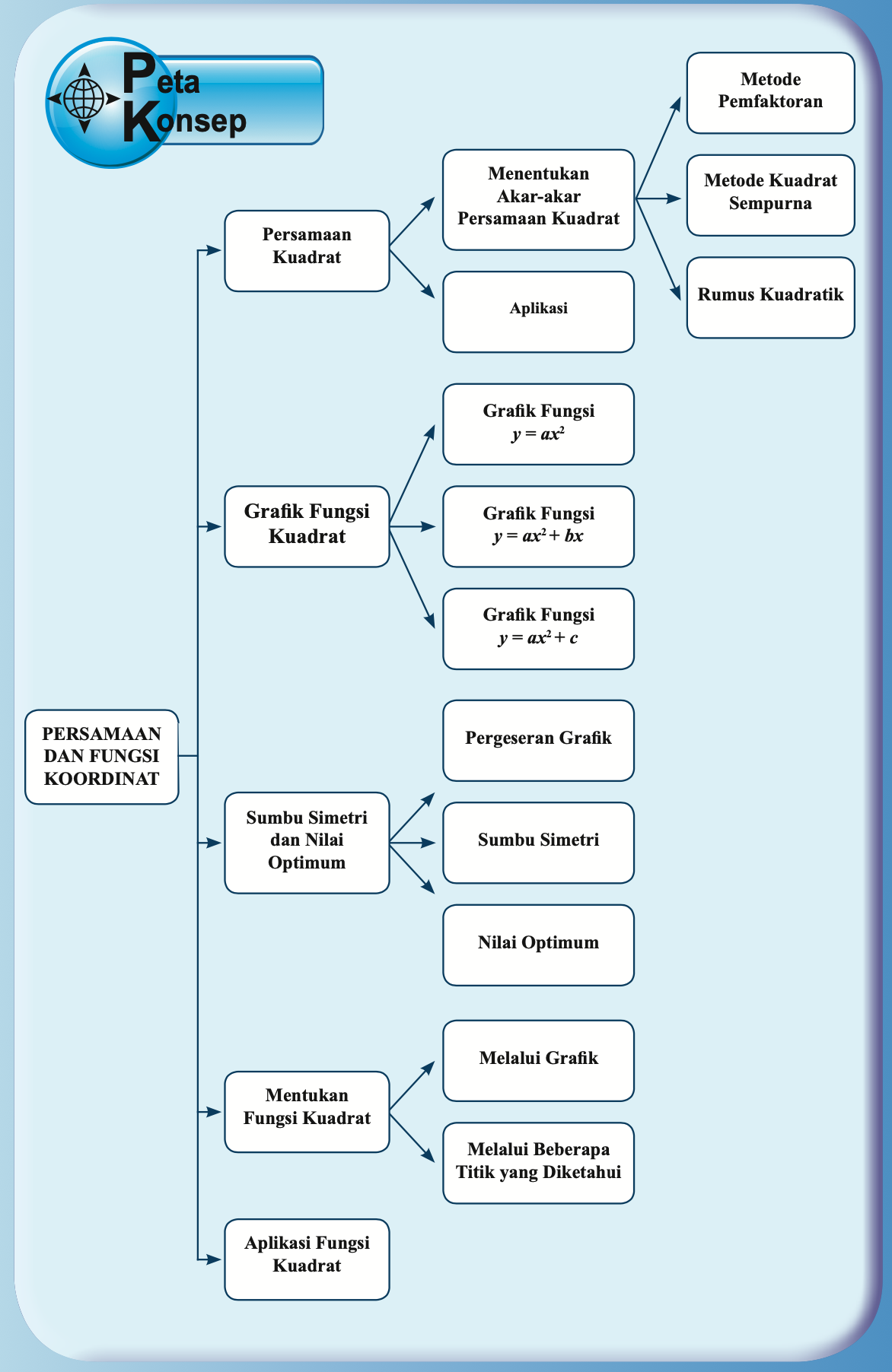
BAB 2 Persamaan dan Fungsi Kuadrat
Dalam bahasan ini terdapat beberapa istilah yang perlu dipahami, antara lain
- Fungsi Kuadrat, yaitu fungsi yang berbentuk f(x)=ax2 + bx + c
- Akar Kuadrat, yaitu
- Persamaan Kuadrat, yaitu persamaan dengan 2 ordo dengan bentuk y = ax2 + bx + c dengan x tidak sama dengan 0
Kompetensi yang diharapkan dapat dimiliki oleh para peserta didik adalah mereka dapat:
- Menjelaskan persamaan kuadrat dan karakteristiknya berdasarkan akar-akarnya serta cara penyelesaiannya.
- Menjelaskan fungsi kuadrat dengan menggunakan tabel, persamaan, dan grafik.
- Menjelaskan hubungan antara koefisien dan diskriminan fungsi kuadrat dengan grafiknya.
- Menyelesaikan masalah yang berkaitan dengan persamaan kuadrat.
- Menyajikan fungsi kuadrat menggunakan tabel, persamaan, dan grafik.
- Menyajikan dan menyelesaikan masalah kontekstual dengan menggunakan sifat-sifat fungsi kuadrat.
Sedangkan pengalaman belajar yang akan didapatkan para siswa adalah:
- Menyelesaikan persamaan kuadrat dan mengetahui karakteristik penyelesaiannya.
- Menentukan grafik dari fungsi kuadrat.
- Menentukan sumbu simetri dan nilai optimum.
- Menentukan fungsi kuadrat.
- Menjelaskan aplikasi dari fungsi kuadrat.
![]() |
| Peta Konsep Persamaan dan Fungsi Kuadrat |
BAB 3 Transformasi
Dalam bahasan ini terdapat beberapa istilah yang perlu dipahami, yaitu
- Refleksi, yaitu pantulan objek atas garis atau bidang tertentu
- Translasi, yaitu memindahkan objek ke arah yang berbeda
- Rotasi, yaitu perputaran objek terhadap titik tertentu
- Dilatasi, yaitu pemuaian objek ke arah dan menjadi ukuran tertentu
Adapun kompetensi yang diharapkan dapat dimiliki para siswa setelah mempelajari materi ini, yaitu para siswa akan dapat:
- Menjelaskan transformasi geometri (refleksi, translasi, rotasi, dan dilatasi) yang dihubungkan dengan masalah kontekstual
- Menyelesaikan masalah kontekstual yang berkaitan dengan transformasi geometri
Sedangkan pengalaman belajar yang didapatkan para siswa dalam pelajaran ini adalah:
- Menggambar bayangan benda hasil refleksi pada cermin.
- Mengenali garis simetri serta menentukan banyak simetri lipat suatu benda.
- Menggambar bayangan benda hasil transformasi (refleksi, translasi, rotasi, atau dilatasi).
- Menentukan koordinat bayangan benda hasil transformasi (refleksi, translasi, rotasi, atau dilatasi) pada koordinat kartesius.
- Menentukan pasangan bilangan translasi yang menggerakkan bangun datar maupun titik pada koordinat kartesius.
- Menentukan apakah dilatasi merupakan pembesaran atau pengecilan.
- Menentukan faktor skala untuk dilatasi yang diberikan.
- Menggambar dan menentukan koordinat bayangan hasil transformasi berulang.
- Menerapkan transformasi dalam masalah nyata (seni dan alam).
![]() |
| Peta Konsep Transformasi Geometeri |
BAB 4 Kekongruenan dan Kesebangunan
Dalam bahasan ini terdapat beberapa istilah yang perlu dipahami, yaitu
- Kongruen, artinya sama dan sebangun
- Faktor Skala, adalah nilai yang menunjukkan perbandingan ukuran bangun geometri
- Sebangun, artinya memiliki bentuk yang sama namun dengan ukuran yang berbeda
Diharapkan setelah mempelajari bab ini, para siswa akan dapat:
- Menjelaskan dan menentukan kesebangunan dan kekongruenan antar bangun datar
- Menyelesaikan masalah yang berkaitan dengan kesebangunan dan kekongruenan antar bangun datar
Sedangkan pengalaman belajar yang akan diberikan pada para siswa adalah
- Mengidentifikasi, mendeskripsikan, menjelaskan sifat atau karaketristik benda dengan permukaan yang kongruen atau sebangun berdasarkan hasil pengamatan.
- Membuat model, menggambar atau melukis, dan menentukan bangun-bangun datar yang kongruen atau sebangun dengan berbagai cara dan posisi.
- Menguji dua segitiga sebangun dan dua segitiga kongruen.
- Menentukan panjang sisi, besar sudut, atau unsur lainnya berkaitan dengan bangun datar yang kongruen atau sebangun dan menyelesaikan permasalahan nyata yang terkait dengan konsep kekongruenan dan kesebangunan.
![]() |
| Peta Konsep Kekongruenan dan Kesebangunan |
BAB 5 Bangun Ruang Sisi Lengkung
Dalam bahasan ini terdapat beberapa istilah yang perlu dipahami, yaitu
- Tabung, yaitu bangun ruang 3 dimensi yang terbentuk atas 2 buah lingkaran sejajar dan persegi empat yang mengelilinginya.
- Kerucut, yaitu sebuah limas istimewa yang beralas lingkaran.
- Bola, yaitu bangun ruang tiga dimensi yang dibentuk oleh tak hingga lingkaran berjari-jari sama panjang dan berpusat pada satu titik yang sama. Bola hanya memiliki 1 sisi.
- Luas Permukaan, yaitu ukuran jumlah luas yang menempati permukaan sebuah objek
- Volume, yaitu ukuran seberapa banyak ruang yang dapat ditempati dalam sebuah objek
Setelah mempelajari materi ini diharapkan para siswa dapat:
- Membuat generalisasi luas permukaan dan volume bangun ruang sisi lengkung (tabung, kerucut dan bola).
- Menyelesaikan masalah kontekstual yang berkaitan dengan luas permukaan dan volume bangun ruang sisi lengkung (tabung, kerucut, dan bola) serta gabungan beberapa bangun ruang sisi lengkung.
Learning Experience atau pengalaman belajar yang didapatkan adalah:
- Mengenali bangun tabung, kerucut dan bola beserta unsur-unsurnya.
- Menentukan jaring-jaring tabung, kerucut dan bola.
- Mengidentifikasi luas permukaan tabung, kerucut dan bola.
- Menentukan hubungan antara luas alas dan tinggi dengan volume.
- Mengidentifikasi volume tabung, kerucut dan bola.
- Menyelesaikan permasalahan nyata.
![]() |
| Peta Konsep Bangun Ruang Sisi Lengkung |





